Number 24

The VauxFlores Number 24 – A high-gain, three-transistor fuzz designed to utilize components common to San José, Costa Rica. Looking for a compact effect capable of going from a slight buzz to full-blown insanity with the turn of a knob? Look no further, this one’s for you.
Originally introduced in early 2012, the 24 boasts a variety of features, including:
- Individual transistor bias control for maximum versatility, ranging from a mild overdrive to bit-reduced chainsaw madness.
- Tone switch providing two separate tone paths, making this box equally suited for guitar, as well as bass, tuba, alpenhorn and amplified whale bones.
- Voltage control for those into sputtering weirdness and energy conservation.
- Artwork derived from data-bent imagery and audio signals, including sounds produced by the 24 itself – so in a way, this pedal had a hand in generating it’s own artwork. This is the source image, by the way:

Ordering
This particular pedal was retired from production in Feb. 2018, but if you really, really, really must have one, please drop me a line and I’ll see what I can dream up for you. Or you can possibly find one via merch table or workshop.
Media
- A heavy example of the VauxFlores 24 on guitar. Transistors are biased to achieve the maximum amount of clipping and the voltage control is pulled back about half way to introduce a small amount of sputtering to the signal. The tone switch is flipped up to respond better to higher frequencies. For this example, a late 1970’s Hondo II Les Paul copy was used, running into a simulated Twin Reverb in Logic Pro, with just a touch of reverb to make things interesting.
- A second heavy example of the VauxFlores 24 for guitar. In this example, the transistors are biased similar to the previous example, but the voltage knob is now set to full power and the tone switch is set to the bass position.
- A milder example of Number 24 for guitar. The transistors are re-biased to a lighter setting and the voltage is pulled back to about 75%, whine the tone switch is set once again to the “guitar” setting.
- Another lighter example of the 24. The settings are the same as the last example but the Fuzz knob is pulled back to about 50%
- An example of the VauxFlores Number 24 fuzz on bass. For this example, the settings are full voltage, with both bias controls pulled back, the fuzz control fully forward and the tone switch set to bass. I’m using a early-90’s Fender Jazz Bass, run into a GK MicroBass amplifier. The recording was taken from the line out of the amplifier, with no post-processing applied after the fact.
- Another example of the VauxFlores Number 24 fuzz on bass. For this example, the settings are identical to the first example, but the tone switch is set to treble.
- Third Example of the VauxFlores Number 24 on bass. For this one, I’ve inverted the bias on the first transistor, keeping the box at full voltage and full fuzz. Once again the tone setting is switched to bass.
- Fourth example of the VauxFlores Number 24. The settings are almost the same as the third example, except I’ve slightly changed the bias of the second transistor, pulled the fuzz control back a touch and switched back to treble on the tone switch.
Video
30 seconds of racket courtesy of the editors at Guitar Player Magazine
Additional Information
- Power is 9v center tip negative and compatible with most guitar pedal power supplies.
- Due to the environmental impact of 9v batteries, there is no battery snap inside the pedal.
- For all that are curious, the status LED for this edition of Number 24 is red.
- Feedback and questions are encouraged. If anything comes up, whether it be a simple question or a request for distribution, please feel free to drop us a line.
- As always, my personal guarantee is that if I can fix it, I will. Not to say that you shouldn’t also do your best to take care of this box as well.
- Finally, if anyone’s interested in checking out the build report for our first manifestation of this effect, please go here.
Reviews
Guitar Player Magazine, November 2014
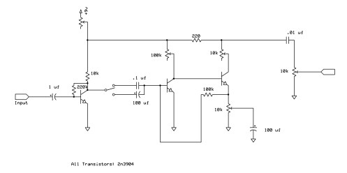
Schematic



