XT-03

Overview
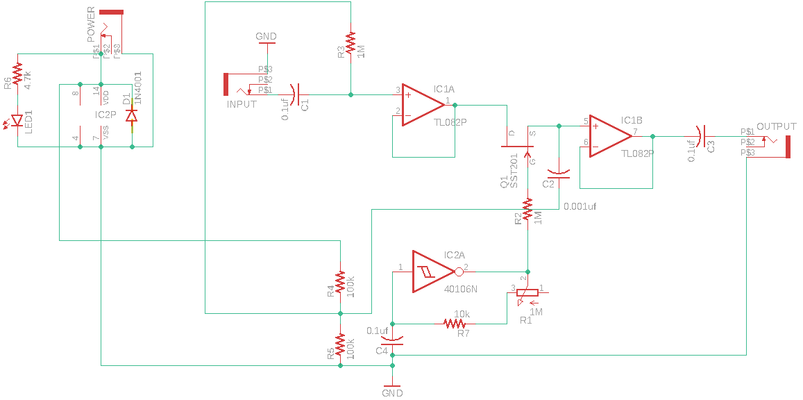
So ok – this technically isn’t a bit rate reducer. We all know that. I mean, c’mon – it’s analog. No bits in analog. But at the same time, trying to describe sample rate reduction in a project designed primarily as an entry into DIY is maybe a little too technical and the sound is similar enough that we can probably go by the whole “looks like a duck” reasoning. Anyways, this one’s a quick audio processor built around a sample and hold circuit inspired by Experimentalist Anonymous’ “Analog Bit Crusher” but simplified even further to work with a reduced set of components. The added challenge on this one is that it introduced surface-mount components, which is a bit of a leap of faith, but there’s enough real estate that I think you should be ok. Why? Welp, the surface mount component costs less than a dollar while it’s through-hole equivalent is currently somewhere between 6 and 10. Gotta keep it economical, ya know?
BOM
- 3x “Thonkicon”-style jacks
- 1x TL072
- 1x CD40106 IC
- 1x J201 Surface Mount JFET Transistor
- 1x 1M Linear-taper Potentiometer
- 1x 4.7k Resistor
- 1x 10k Resistor
- 2x 100k Resistors
- 2x 1M Resistors
- 1x 0.1uf Monolithic Ceramic Capacitor
- 1x 0.001uf Monolithic Ceramic Capacitor
- 1x 1n4001 Diode
- 1x LED
Again, building it pretty straightforward & the only place that you’ll need to pay attention to polarity is with the LED – just keep the flat end facing the right. With the surface mount JFET, the best approach is to melt a dab of solder onto a single pad, position the component with a pair of tweezers, solder it to the first pad and then go for the remaining two. Sorry if that’s confusing – when in doubt, consult the internet – I’m sure there’s a 14 year old Australian kid with a million followers who’ll show you a proper tutorial on how to do this…properly. Like the previous modules, you’ll need either some bumpers or standoffs to keep the circuit off the ground but other than that, you should be set.
Schematic

Media
Because we can, here’s a few videos of it doing its thing. Apologies for the lack of soothing voice-over or cool motion graphics – I’m one of those strange X-ennial creatures with a day job who doesn’t have the time or patronage to polish things up to “influencer” specs. Hopefully you get the idea.
Tabletop Version

So ok, as some might have noticed – since releasing this as a XimeTron thingy, I’ve since redesigned it as a standalone, low-parts count effect processor that was originally part of a class I taught at the day job but has since also entered into the wild in it’s own right. The BOM is largely identical with a couple exceptions. They are:
- One of the Thonkicon jacks becomes a 2.1 mm power jack.
- A 100ka potentiometer is added for volume control and
- The J201 is back to being a through-hole ordeal – yay! Finally (less of a change and more of an aesthetic thing), the board is rotated 90 degrees for more of a tabletop vibe as opposed to a modular dealy. GitHub link is still the same for both.
Download
Eagle files on GitHub can be found here. Also included is a stand-alone version with an incorporated power supply for those looking for a quick build with a little less commitment.
For those looking for a direct link to Gerber files, here you go:


