XT-09
Gold Standard

Overview
The XT-09 is based off the Gold Standard fuzz circuit that I carried as a semi-flagship product from 2013-2017 or thereabout. It’s a weird one – definitely derived from inexperience and a little bit of luck, but it somehow found its followers. Among its many features include buzzsaw-grade thickness, a whole deal of sustain, an interesting breakup and an input impedance that’s so low that it should probably be illegal – all of which pretty much mean nothing when you’re not running a guitar through it – not to say that you couldn’t if you so desired. However, when paired with the usual blips and chirps of the synthesized world, it half acts as a waveshaper; cutting and compressing various signals and half as a filter, accentuating the occasional harmonic peaks and valleys. In short, it’s not without its merits and it actually pairs well with the Eyecillator module. Not to mention, on certain occasions when the moon is just right, it may just start oscillating and chirping on its lonesome, which I guess is also a feature.
BOM
- 3x “Thonkicon”-style jacks.
- 3x 2n5088 transistors
- 2x 100uf electrolytic capacitors
- 1x 1uf monolithic ceramic capacitor
- 1x 0.1uf monolithic ceramic capacitor
- 1x 220r resistor
- 1x 1k resistor
- 1x 4.7k resistor
- 2x 10k resistors
- 1x 100k resistor
- 1x 1m resistor
- 1x 2.2m resistor
- 1x 10k 9mm linear potentiometer
- 1x 3mm LED
- 1x 1n4001 diode
Again, building it pretty straightforward as long as you pay attention to the polarity markings for the two electrolytic caps and keep the flat end of the LED to the right. Like the previous modules, you’ll need either some bumpers or standoffs to keep the circuit off the ground but other than that, you should be set.
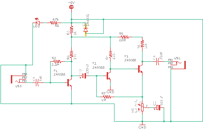
Schematic

Download
Eagle files on GitHub can be found here.
For those looking for a direct link to Gerber files, here you go:


