XT-02
Eyecillator

Overview
For those in the know about all, or at least some things Vaux, this should look familiar. For those in need of a crash course in Vauxology, the Eyecillator is a goofy, fun little mostly-analog optical synthesizer that heavily owes it’s existence to Nic Collins’ Handmade Electronic Music. For the elevator speech, it’s kind of like a light-controlled “theremin” but the light sensors control chaos instead of pitch. Neat, right? I’ve been making something along the lines of this guy for just about a decade now and couldn’t think of a better initial sound source for this experiment into modular topologies. You’ll like it, I promises.
BOM
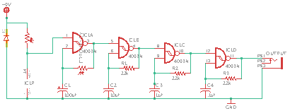
- 2x “Thonkicon”-style jacks
- 2x Photoresistors
- 1x CD4093 IC
- 3x 22k Resistors (or any value between 1k and 100k, really)
- 1x 100uf Electrolytic Capacitor
- 1x 10uf Monolithic Ceramic Capacitor
- 1x 1uf Monolithic Ceramic Capacitor
- 1x 0.1uf Monolithic Ceramic Capacitor
- 1x 1n4001 Diode
A quick note on values – while using different-valued resistors will provide some variation to this module, changing capacitor values will be much more noticeable when it comes to overall performance. As a general rule of thumb, the larger the capacitor, the lower the pitch – so a 100uf will be a lot lower then a 1uf and so on. Also, depending on how you choose to house this guy, you may want to consider using low-profile capacitors if you want to panel mount this guy. Alternately, you can also mount larger caps to the back of the PCB – just be sure to keep the correct polarity with the electrolytic.
Schematic

Download
Eagle files on GitHub can be found here.
For those looking for a direct link to Gerber files, here you go:


